Òâ°ºÌåÓý
Ê×Ò³
¹ØÓÚÒâ°ºÌåÓý
²úÆ·&½â¾ö¼Æ»®
¿Æ¼¼Á¢Òì
ÐÂÎÅ×ÊѶ
Ͷ×ÊÕß¹ØÏµ
ÁªÏµÒâ°ºÌåÓý
en
¼¤¹âÖÇÄÜÖÆÔì½â¾ö¼Æ»®
Óë·þÎñÌṩÉÌ
more
¼¯ÍÅÏÈÈÝ
ÆóÒµÎÄ»¯
ÉùÓþ×ÊÖÊ
Éú³¤Àú³Ì
Éç»áÔðÈÎ
¼ÓÈëÎÒÃÇ
¼¤¹âÖÇÄÜÖÆÔì½â¾ö¼Æ»®
Óë·þÎñÌṩÉÌ
more
¼¤¹âÓ¦Ó÷þÎñ
ÖÇÄÜ×°±¸
º½¿ÕÁ㲿¼þ
¼¤¹âÆ÷
¼¤¹âÖÇÄÜÖÆÔì½â¾ö¼Æ»®
Óë·þÎñÌṩÉÌ
more
Ñз¢ÖÐÐÄ
±ê×¼ÓëÐÐҵТ˳
¼¤¹âÖÇÄÜÖÆÔì½â¾ö¼Æ»®
Óë·þÎñÌṩÉÌ
more
Õбêͨ¸æ
ÐÂÎŶ¯Ì¬
ÐÐÒµ¶¯Ì¬
רÌ⼯½õ
¼¤¹âÖÇÄÜÖÆÔì½â¾ö¼Æ»®
Óë·þÎñÌṩÉÌ
more
Ͷ×ÊÕß±£»¤
֪ͨͨ¸æ
Ͷ×ÊÕß»¥¶¯Æ½Ì¨
Ê×Ò³
¹ØÓÚÒâ°ºÌåÓý
¼¯ÍÅÏÈÈÝ
ÆóÒµÎÄ»¯
ÉùÓþ×ÊÖÊ
Éú³¤Àú³Ì
Éç»áÔðÈÎ
¼ÓÈëÎÒÃÇ
²úÆ·&½â¾ö¼Æ»®
¼¤¹âÓ¦Ó÷þÎñ
ÖÇÄÜ×°±¸
º½¿ÕÁ㲿¼þ
¼¤¹âÆ÷
¿Æ¼¼Á¢Òì
Ñз¢ÖÐÐÄ
±ê×¼ÓëÐÐҵТ˳
ÐÂÎÅ×ÊѶ
Õбêͨ¸æ
ÐÂÎŶ¯Ì¬
ÐÐÒµ¶¯Ì¬
רÌ⼯½õ
Ͷ×ÊÕß¹ØÏµ
Ͷ×ÊÕß±£»¤
֪ͨͨ¸æ
Ͷ×ÊÕß»¥¶¯Æ½Ì¨
ÁªÏµÒâ°ºÌåÓý
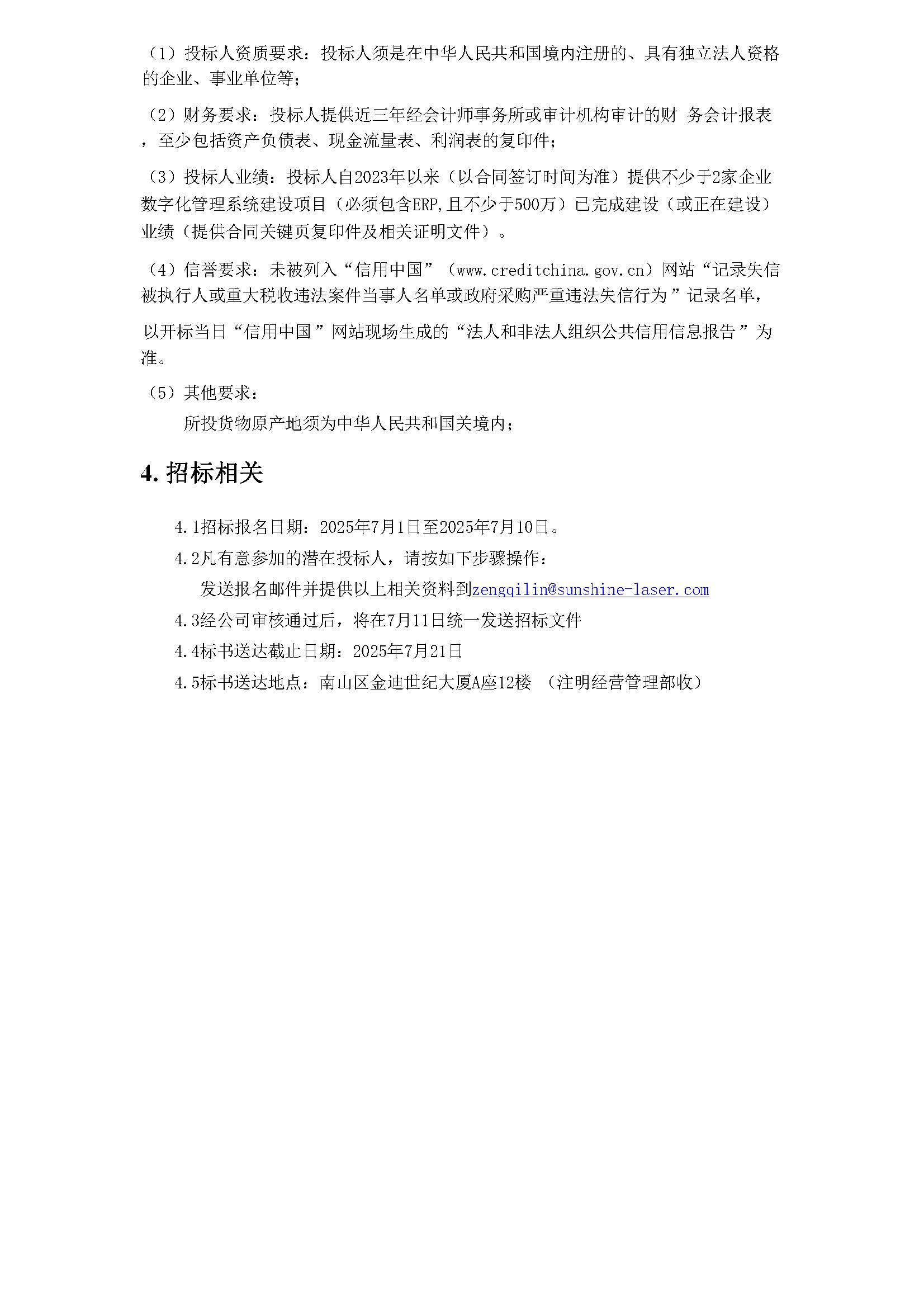
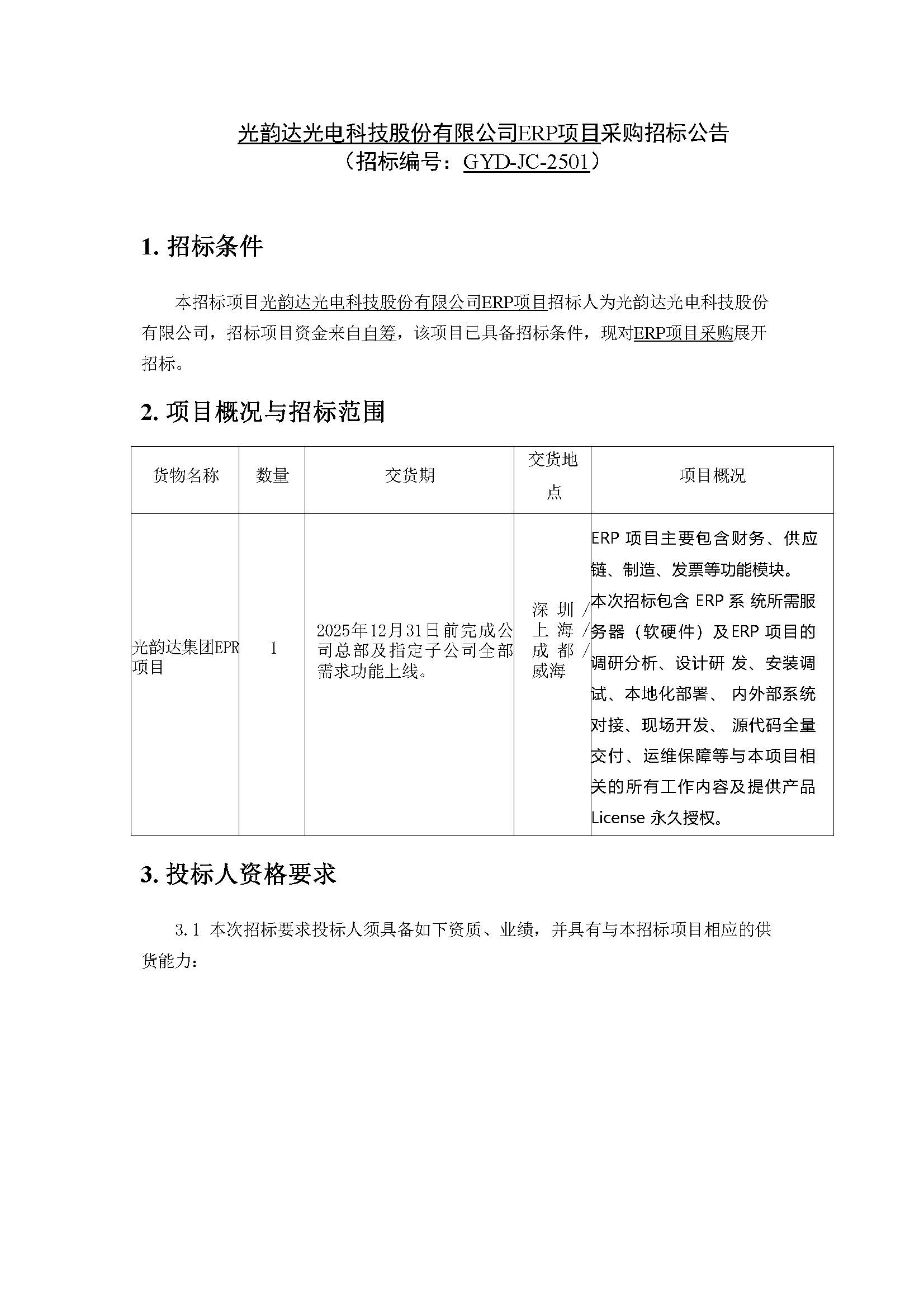
Òâ°ºÌåÓý¹âµç¿Æ¼¼¹É·ÝÓÐÏÞ¹«Ë¾ERPÏîÄ¿²É¹ºÕбêͨ¸æ
ÈÕÆÚ£º2025Äê06ÔÂ30ÈÕ
ÍÆ¼öÐÂÎÅ
2025.06.30
Òâ°ºÌåÓý¹âµç¿Æ¼¼¹É·ÝÓÐÏÞ¹«Ë¾ERPÏîÄ¿²É¹ºÕбêͨ¸æ
--
ÏÂһƪ£ºÖйúרÀûÁìÓò×î¸ßÉùÓþ | Òâ°ºÌåÓýÈÙ»ñÖйúרÀûÓÅÒì½±
·µ»ØÁбí
ÁªÏµÒâ°ºÌåÓý
µØÖ·£ºÉîÛÚÊÐÄÏÉ½ÇøÇÈÏã·½ðµÏÊÀ¼Í´óÏÃA¶°12Â¥
µç»°£º0755-2698 1000
ÓÑÇéÁ´½Ó
º£¸»¹â×Ó
½ð¶«ÌÆ
°æÈ¨ËùÓУºÒâ°ºÌåÓý ÔÁICP±¸13054543ºÅ-7
¹Ù·½Î¢ÐÅ
¿ì½Ýµ¼º½
¹ØÓÚÒâ°ºÌåÓý
²úÆ·&½â¾ö¼Æ»®
¿Æ¼¼Á¢Òì
ÐÂÎÅ×ÊѶ
Ͷ×ÊÕß¹ØÏµ
ÁªÏµÒâ°ºÌåÓý
ÍøÕ¾µØÍ¼